
农大新闻
农大新闻
-
2021.12.30
省教育厅对欧冠所属企业体制改革工作进行现场验收
12月28日,省教育厅校企改革验收工作组组长吴俊一行对欧冠所属企业体制改革工作进行现场验收。副校长黄英金出席会议,副校长刘木华主持会议。党办校办、财务处、审计处、人事处、资产与实验室管理处、后勤服务集团、...
-
2021.12.30
学校召开疫情防控工作布置会
12月29日,学校召开疫情防控工作布置会,研究部署元旦、春节及寒假疫情防控工作。副校长、疫情防控工作小组常务副组长曾志将出席,疫情防控工作办公室主任陈文新主持,学校疫情防控工作领导小组成员参加会议。会上,...
-
2021.12.30
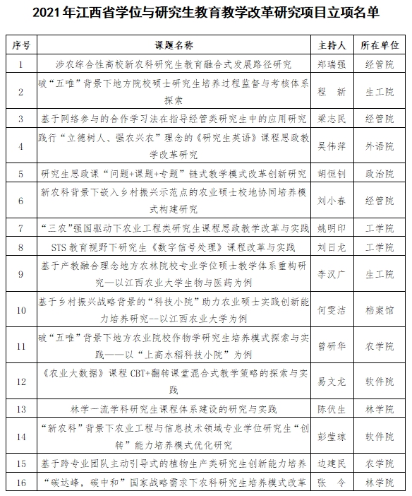
欧冠获批16项省级学位与研究生教育教学改革研究项目
<!--[if gte mso 9]>1111<![endif]--><!--[if gte mso 9]><![endif]--><!--[if gte mso 9]>MicrosoftInternetExplorer402DocumentNotSpecified7.8 磅Normal0<![endif]--><!--[if gte mso 9]><![endif]-->近日,2021年...
-
2021.12.29
欧冠学子首获“中国电信奖学金·天翼奖”
近日,由共青团中央、中国电信集团有限公司、全国学联组织开展的“中国电信奖学金”推报活动落下帷幕。项目启动以来,校团委积极发动,经学生自主报名、学院推荐、学校评选、省级初评、全国评审等环节,欧冠2017级博...
-
2021.12.28
学校完成新冠疫苗加强针接种工作
为进一步巩固免疫屏障,有效遏制新冠肺炎疫情输入传播,12月25日至27日,学校有序推进新冠疫苗加强免疫(第三针)集中接种工作,全校16626人次完成集中接种。25日上午,副校长曾志将在校医院负责人的陪同下,现场督查...
-
2021.12.28
回望2021:校园大事记
1.扎实开展党史学习教育 学校严格按照中央及省委的要求部署,扎实开展党史学习教育。全校处级以上领导干部讲党课181次、170个党支部认真开展专题组织生活会、完成各类专题学习1616次;组建“博士宣讲团...



您现在的位置: