国宝大熊猫一向以其标志性的黑白毛色为人们所熟知。然而,在秦岭野生大熊猫种群中,却出现了一种罕见的毛色突变体——棕白色大熊猫(以下称棕色大熊猫)。1985年,人们在陕西佛坪自然保护区首次发现并救护了一只雌性棕色大熊猫“丹丹”,丹丹于2000年患病去世。2009年,雄性棕色大熊猫“七仔”在幼年时于佛坪保护区被发现,后被救护至陕西楼观台珍稀野生动物抢救饲养中心在圈养环境下正常生活。迄今为止,有实体或照片的棕色大熊猫仅有七例,其中三例来自佛坪县,两例来自洋县,太白、周至二县各有一例。这种极其稀有的棕白毛色使其愈发憨态可掬,大熊猫七仔如今更是国宝中的“明星”。这种非同寻常的棕白毛色表型究竟是如何形成的,又为何仅在秦岭山系种群中发现,一直是公众和研究人员迫切渴望解开的谜团。
中国科学院动物研究所、欧冠官方网站魏辅文院士研究团队长期关注秦岭野生大熊猫中出现的罕见棕白毛色表型,利用在佛坪自然保护区长期收集的野生大熊猫的生态学和遗传学数据及圈养繁育信息,建立了与棕色大熊猫七仔相关的两个家系,确定了棕白毛色的常染色体隐性遗传模式。基于三代测序数据的染色体水平大熊猫基因组组装、七仔两个家系的全基因组重测序数据和种群水平的全基因组重测序数据,研究团队鉴定了Bace2基因第一外显子25bp缺失突变是棕色大熊猫最有可能的遗传基础。进一步利用RNA-seq数据、大规模种群Sanger测序和CRISPR-Cas9敲除小鼠模型对该突变进行了验证,并利用光学显微镜和透射电子显微镜技术探索了棕色毛发形成的细胞生物学机制。
为探明大熊猫这种棕白毛色与黑白毛色的差异,研究团队首先对二者的黑色和棕色毛发分别进行了细致的显微和超显微结构观察。显微图像显示,棕色毛发内的色素含量明显少于黑色毛发。而横纵切面的透射电镜与统计结果进一步显示,大熊猫黑色毛发中富含着色均匀的黑素体(富集黑色素的细胞器),而棕色毛发中的黑素体数量和截面积都显著小于黑色毛发,且存在大量结构散乱的缺陷型黑素体。

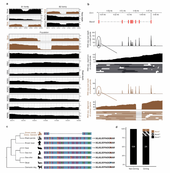
为揭示棕色大熊猫背后的遗传模式与分子机制,研究人员基于在佛坪保护区及其周边区域的157只大熊猫的微卫星基因分型数据及圈养繁育信息,构建出棕色大熊猫“七仔”的两个家系,发现七仔的父母及后代均为黑白毛色,结合七仔和已知的丹丹家系,推断该棕色表型是由常染色体隐性遗传模式控制。进一步,研究人员利用三代测序技术、Bionano、Hi-C等测序技术对七仔的父亲“喜悦”的基因组进行了从头组装,构建了其染色体水平的基因组。以该基因组作为参考,结合七仔、丹丹、七仔家系的四只黑色大熊猫以及其它秦岭和非秦岭地区的29只野生大熊猫,共35只熊猫个体的高深度重测序数据,研究人员在大熊猫常染色体上鉴定出了大量的SNPs、small indels和结构变异。经过种群和家系水平的变异筛选,棕色大熊猫位于1号染色体上Bace2基因第一个外显子上的25bp纯合缺失突变最可能是其毛色变异的遗传基础。

为验证Bace2基因结构的完整性,以及25bp缺失是否在棕色大熊猫中真实存在,研究团队检查了所有重测序个体在该区段的测序深度,并利用转录组测序数据确认了Bace2基因结构的完整性,同时在RNA水平验证了该突变在棕色大熊猫中真实存在。为进一步探究该缺失突变与棕色变异关联的可靠性,研究团队对其它192只秦岭、非秦岭、或杂交的黑白大熊猫Bace2基因的该缺失变异区段进行PCR和Sanger测序,结合35只全基因组重测序个体共227只大熊猫个体,最终确认仅两只棕色大熊猫存在纯合25bp缺失,四只秦岭黑白色大熊猫和圈养大熊猫秦华为杂合子,而其它黑白色大熊猫均为野生型纯合子。

为验证大熊猫Bace2基因的25bp缺失对毛色表型的影响,研究人员使用CRISPR‒Cas9基因编辑技术在C57BL/6J品系小鼠中构建了同源区段敲除的小鼠模型,发现所有Bace2-/-小鼠的毛色浅于野生型毛色。显微观察发现,相较于1月龄生长期,4月龄休止期的小鼠毛发中色素缺乏的情况更为显著。对小鼠背部毛发进行透射电镜观察并统计单个细胞内的黑素体数量和截面积,Bace2-/-小鼠出现与棕色大熊猫相似的黑素体数量显著减少和截面积显著减小。综合以上所有信息,研究人员推断Bace2基因的25bp缺失最可能是导致大熊猫出现棕白色毛色变异的原因,这也是首次报道Bace2基因突变影响了野生动物的毛色变异。

该研究首次揭示了全球罕见的棕白色大熊猫的毛色变异由Bace2基因缺失突变导致,并通过减小黑素体数量和大小的方式使得原本的黑色毛发呈现棕色,为圈养繁育棕色大熊猫提供了关键的科学基础。该基因缺失突变在大熊猫体内具体通过何种分子通路影响毛发中的黑素体数量和大小,还需要进一步的深入研究。
相关研究成果于2024年3月4日以“Taking a color photo: A homozygous 25-bp deletion in Bace2 may cause brown-and-white coat color in giant pandas”为题在美国国家科学院院刊(PNAS)发表。该研究得到了国家自然科学基金、中国科学院B类先导专项、江西省自然科学基金重点项目和中国科学院青年创新促进会等项目资助。
供稿:林学院 科技处 审核:游金明